1
/
of
7
Uploader
HONDA BRV BR-V DG3 2021 Full Manual Set – WIRING DIAGRAMS
HONDA BRV BR-V DG3 2021 Full Manual Set – WIRING DIAGRAMS
Regular price
38,00 zł PLN
Regular price
Sale price
38,00 zł PLN
Taxes included.
Shipping calculated at checkout.
Quantity
Couldn't load pickup availability
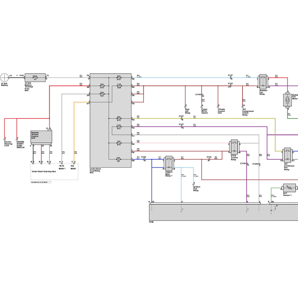
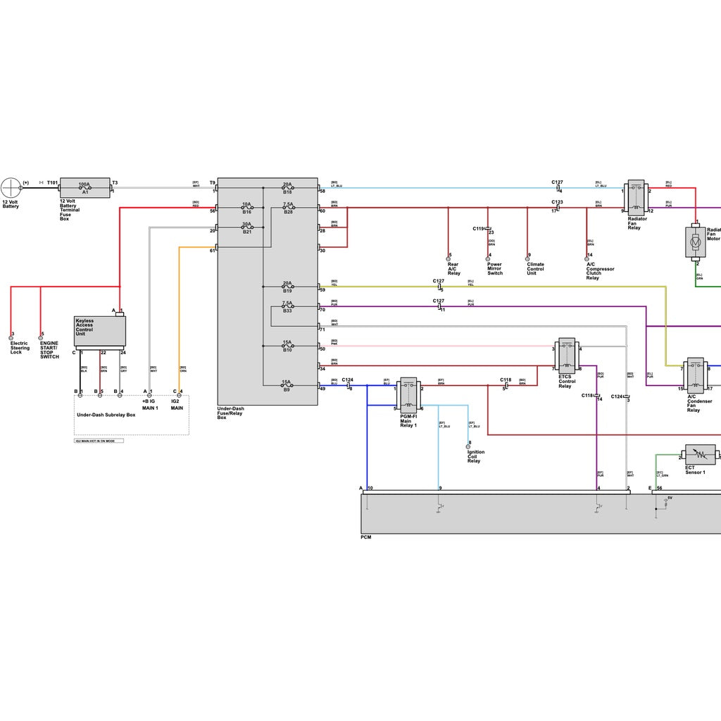
HONDA BR-V DG3 (2021) SYSTEMS WIRING DIAGRAMS + GROUND LOCATION LIST + RELAY LIST + COMPONENTS LOCATIONS .
This manuals include:
- System wiring diagrams
- Ground location list
- Relay list
- Components locations
Powertrain
Engine
Petrol:
1.5 L L15ZF DOHC i-VTEC I4 (DG3)
Transmission
6-speed manual
CVT
Share






