1
/
of
9
Uploader
HONDA JAZZ GD 2001-2008 Full Manual Set – Repair & Maintenance Manual - REPLACEMENT HONDA CITY GD6 GD8
HONDA JAZZ GD 2001-2008 Full Manual Set – Repair & Maintenance Manual - REPLACEMENT HONDA CITY GD6 GD8
Regular price
38,00 zł PLN
Regular price
Sale price
38,00 zł PLN
Taxes included.
Shipping calculated at checkout.
Quantity
Couldn't load pickup availability
HONDA JAZZ GD (2001-2008) ELECTRONIC SERVICE WORKSHOP MANUAL SOFTWARE FOR OFFLINE VIEWING (INTERNET EXPLORER ONLY) SUPPLIED AS DOWNLOADABLE LINK.
This is the same service manual your local HONDA dealer will use when doing a repair. This manual has detailed illustrations as well as step by step instructions. All pages are printable, so run off what you need and take it with you into the garage or workshop.
Powertrain
EnginePetrol:
1.2 L L12A i-DSI I4
1.3 L L13A i-DSI I4
1.5 L L15A i-DSI I4
1.5 L L15A VTEC I4
Transmission
5-speed manual
5-speed automatic
CVT
WHAT'S INSIDE ?
Detailed sub-steps expand on repair procedure information
Notes, cautions and warnings throughout each chapter pinpoint critical information.
Numbered instructions guide you through every repair procedure step by step.
Bold figure number help you quickly match illustrations with instructions.
Detailed illustrations, drawings and photos guide you through every procedure.
Enlarged inset helps you identify and examine parts in detail.
Numbered table of contents easy to use so that you can find the information you need fast.
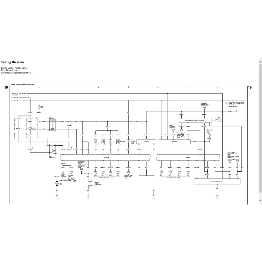
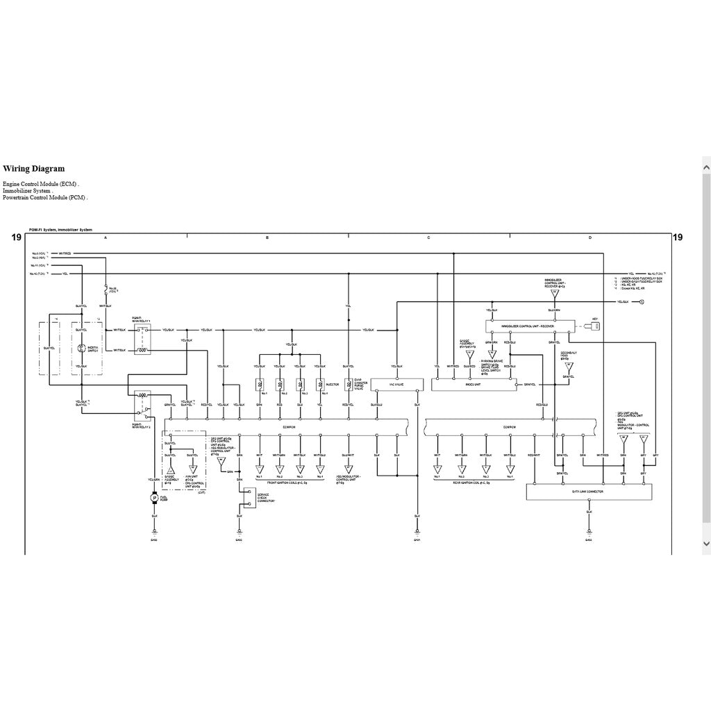
This manual also makes it easy to diagnose and repair problems with your machines electrical system.
Troubleshooting and electrical service procedures are combined with detailed wiring diagram for ease of use.
Share








